002
当前位置 :
首页
>
项目频道
>
资产处置平台
>
生态产品
莱山区沐浴河小流域(北格庄村)生态产品价值转化项目
我要报名
围观数:
转让底价:
¥
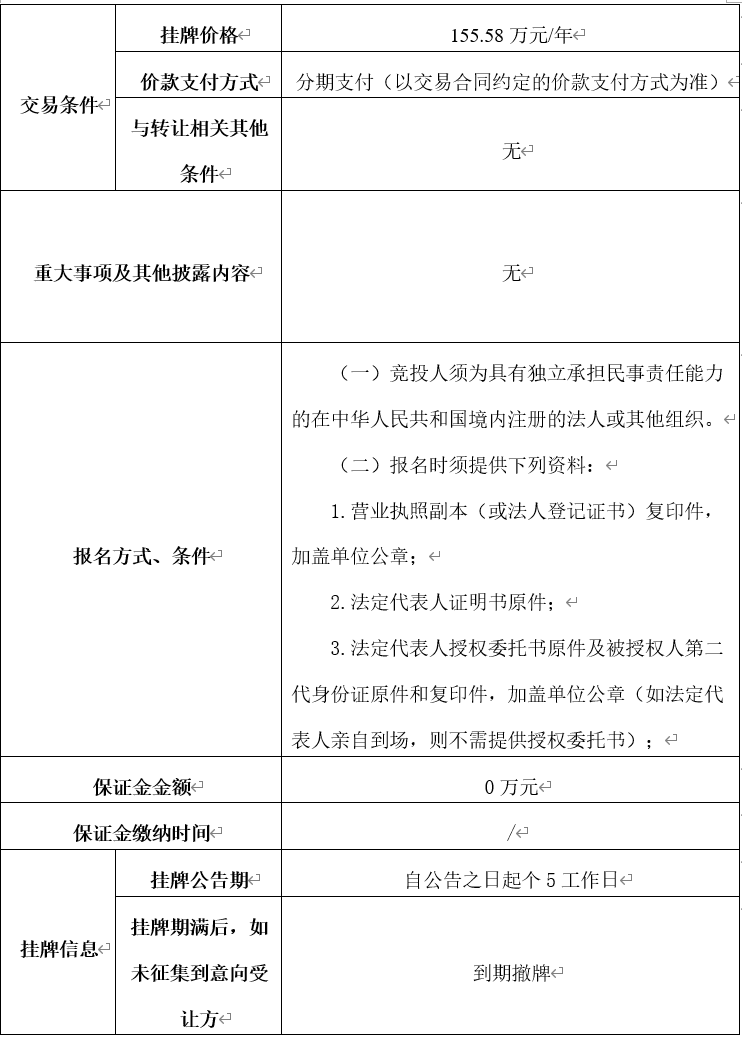
155.58万元/年
项目编号:STCP-26001
保证金:
0元
保证金支付方式:
分期支付(以交易合同约定的价款支付方式为准)
企业性质:
转让方:北格庄村股份经济合作社
挂牌起止日期:2026年3月31日-2026年4月7日
项目推荐
莱山区沐浴河小流域(北格庄村)生态产品价值转化项目
标的信息
交易条件与受让方资格条件
转让方信息
经办人联系方式
附件材料
联系人:王经理 联系电话:0535-6901803