002
首页
>
项目频道
>
综合服务平台
>
资产租赁
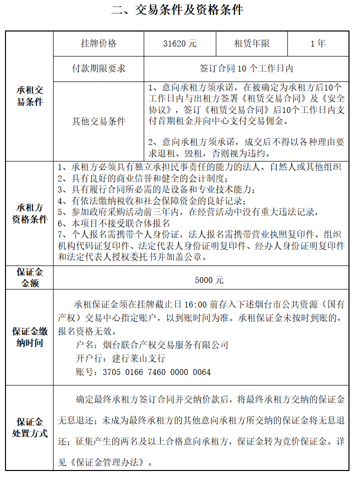
蓬莱区南王街道北王村北王汽修厂南院
我要报名
围观数:
转让底价:
¥
31620元/年
项目编号: YTCQZZ-26004
保证金:
0.5万元
保证金支付方式:
一次性支付
挂牌起止日期:2026年3月09日-2026年3月20日
项目推荐
龙口市港城大道171号办公楼招租公告
芝罘区朝阳街80号绮丽大厦8-10层招租公告
蓬莱区南王街道北王村北王汽修厂北院招租公告
西环路住宅小区西苑路东侧房产
联系方式 0535-6901803 柳经理