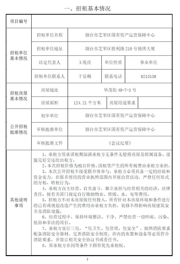
002
首页
>
项目频道
>
综合服务平台
>
资产租赁
华茂街49-7-3号
我要报名
围观数:
转让底价:
¥
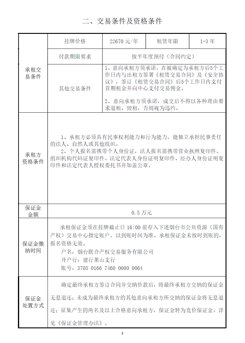
22670元/年
项目编号: YTCQZZ-25026
保证金:
0.5万元
保证金支付方式:
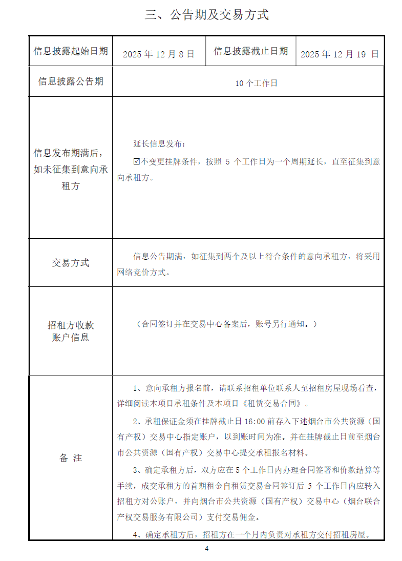
挂牌起止日期:2025年12月8日-2025年12月19日
项目推荐
华茂街49-7-3号
烟台市芝罘区机场路223号房地产招租
莱山区润华大厦1号楼18楼
芝罘区天鸿凯旋城4号楼23楼
联系方式:0535-6901803 柳经理