002
首页
>
项目频道
>
综合服务平台
>
招商项目
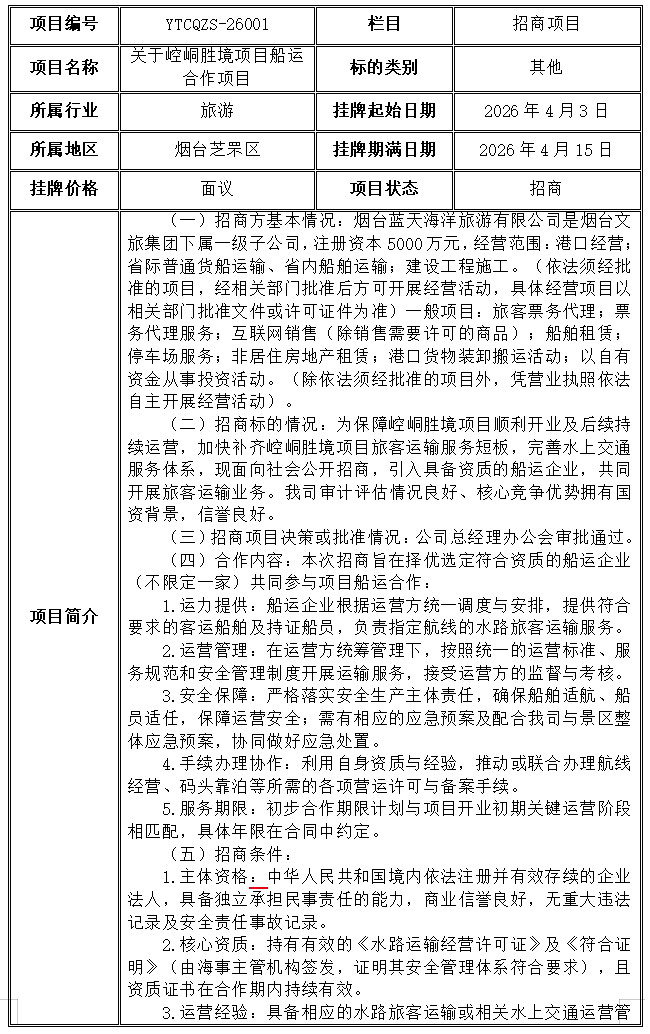
关于崆峒胜境项目船运合作招商项目
我要报名
围观数:
转让底价:
¥
面议
项目编号: YTCQZS-26001
保证金:
保证金支付方式:
挂牌起止日期:2026年4月3日至2026年4月15日
项目推荐
崆峒胜境项目船运合作招商项目
第一海水浴场招商公告
烟台市国有资产经营有限公司所属15项专利使用许可权
中铁烟台诺德中心商服土地一宗