002
首页
>
项目频道
>
综合服务平台
>
生态产品交易
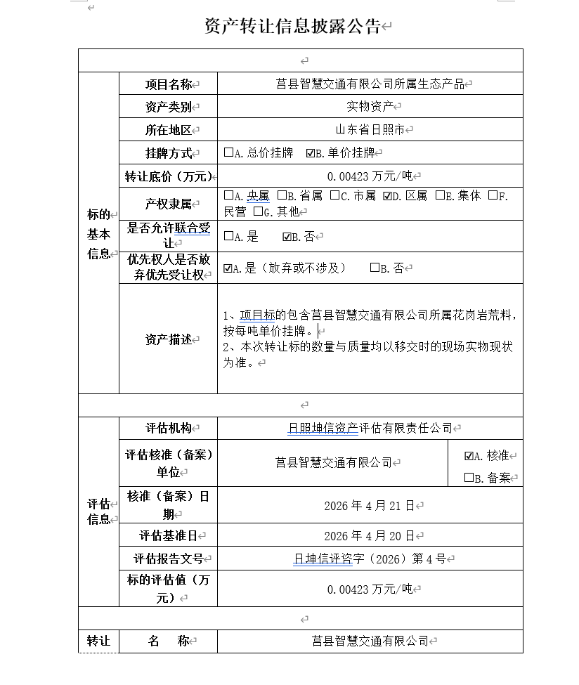
莒县智慧交通有限公司所属生态产品
我要报名
围观数:
转让底价:
¥
0.00423万元/吨
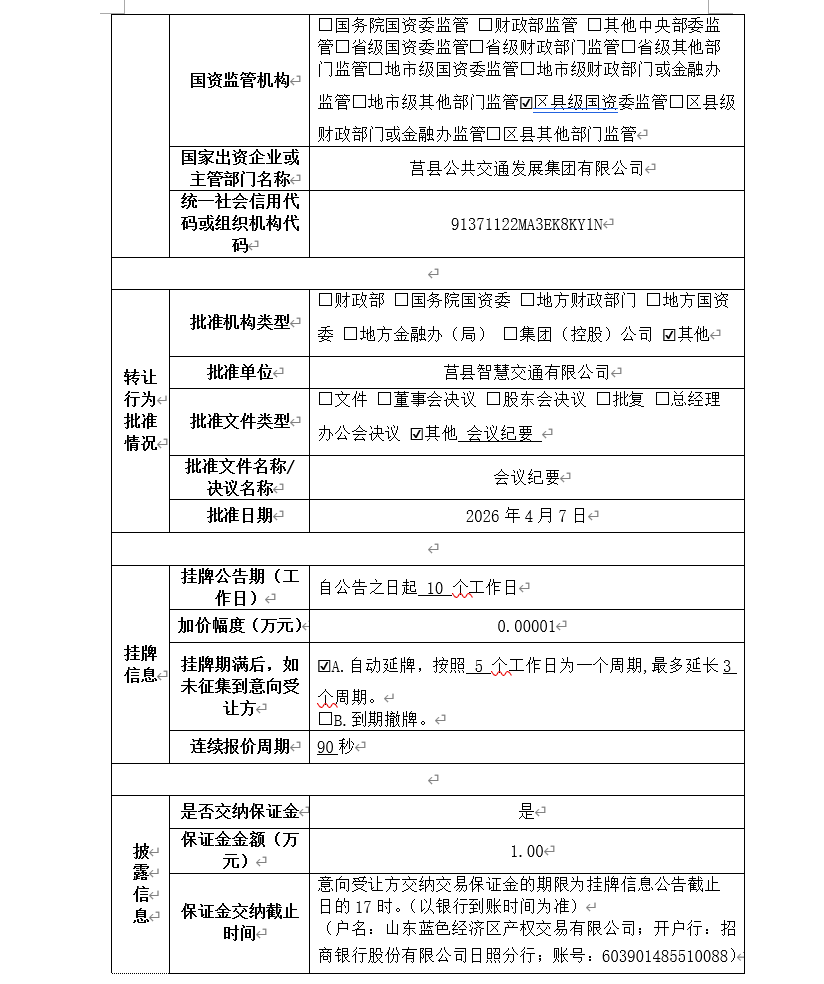
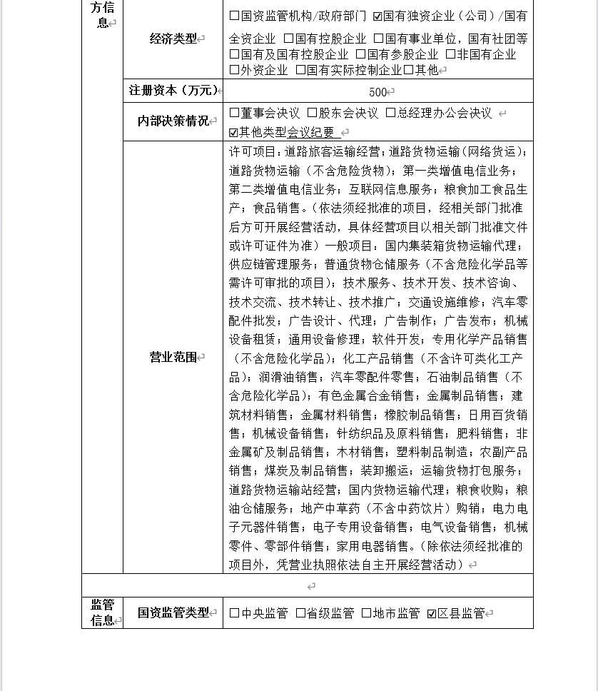
项目编号: LSWZC26091
保证金:
1万元
保证金支付方式:
一次性支付
挂牌起止日期:2026年4月27日-2026年5月12日
项目推荐
莒县智慧交通有限公司所属生态产品
日照安岚钢铁物流园管理有限公司所属生态产品
日照安岚钢铁物流园管理有限公司所属生态产品
日照市国丰土地综合治理有限公司所属生态修复项目